Beef burger in a cavity oven
The present example considers a beef burger in a cavity oven.
Beef burger in a cavity oven.
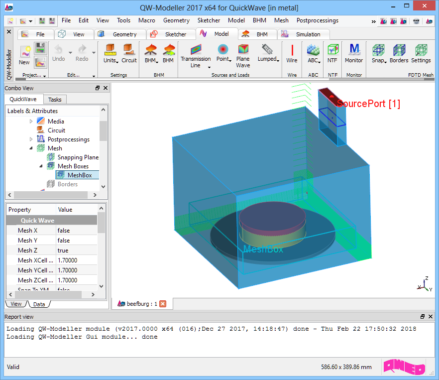
Beef burger in a cavity oven project in QW-Modeller.
This example considers a microwave domestic oven, with vertical feed, circular shelf, and circular food.
The oven's inside dimensions are 267 mm, 270 mm, 188 mm in X, Y, Z directions respectively. Its vertical feeding waveguide dimensions are 18 mm, 78 mm, 80 mm. The shelf diameter is 227 mm, its thickness is 6 mm and it is placed at 15 mm in Z directions. In the considered scenario, beef (120 mm diameter; 10 mm height) lies on a bread (120 mm diameter; 25 mm height) and the entire food is placed on the shelf.
The S-Parameters postprocessing is set from 2 GHz to 4 GHz with the frequency step of 0.01 GHz.
S-Parameters postprocessing configuration dialogue.
| BHM Iteration |
Minimal temperature [oC] |
Maximal temperature [oC] |
| 1 |
-19.96 |
-13.26 |
| 2 |
-19.90 |
-7.83 |
| 3 |
-19.84 |
-3.99 |
| 4 |
-19.80 |
-2.41 |
| 5 |
-19.79 |
-1.54 |
| 6 |
-19.79 |
-1.27 |
| 7 |
-19.78 |
-1.10 |
| 8 |
-19.78 |
4.93 |
| 9 |
-19.77 |
14.41 |
Temperature evolution in consecutive BHM steps.
Reflection coefficient of the microwave domestic oven with beef burger.
Ez field distribution at 2.46 GHz.
Time-average Poynting vector in the middle of the oven at 2.46 GHz.
Time-average dissipated power on the beef burger at 2.46 GHz.
Current on the oven surface at 2.46 GHz.