QW-AddIn for Autodesk® Inventor® Software
QW-AddIn for Autodesk® Inventor® Software is a QuickWave plug-in for Autodesk® Inventor® Software, a wide-spread mechanical tool, allowing defining a complete project for electromagnetic simulation, also periodic structures and axisymmetrical structures (V2D), directly in the popular CAD environment. A set of self-explaining dialogues provides very convenient tool for setting the electromagnetic properties such as assigning the materials, adding ports, boundary conditions, setting postprocessings and excitation parameters.
Automatic mesh generation using Automatic Meshing Intelligent Generation Option (AMIGO) optimises the meshing taking into account requested wavelength resolution in all media, while avoiding unnecessarily small cells.
Additionally QW-AddIn for Autodesk® Inventor® Software can be used for optimisation and parameters sweep with QW-OptimiserPlus.

QW-BHM is available and heating parameters can be defined together with rotation in XY plane along axis parallel to Z axis. Creating proper axis of rotation can be done by selecting edge or solid body from the project. It will contain the middle point of selected object and its location can be modified either with the mouse or by entering new coordinates.
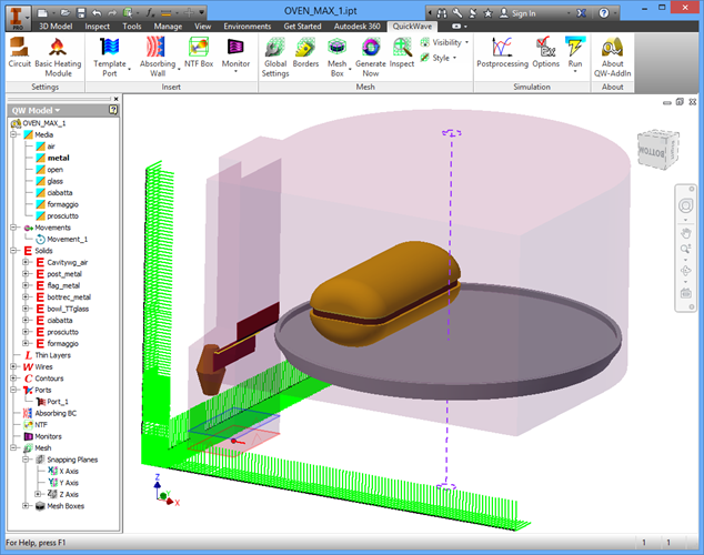
Additional QuickWave AddIn ribbon in Autodesk® Inventor® Software.
Sandwich in commercially available Whirlpool-Max microwave oven designed in Autodesk® Inventor® Software.
Broadband antenna with quarter meshed designed in Autodesk® Inventor® Software.
Two-reflectors Cassegrain antenna designed in Autodesk® Inventor® Software as a V2D project.