QW-Modeller for QuickWave
Free general purpose 3D CAD modeller for QuickWave.

QW-Modeller for QuickWave is a workbench for the open source FreeCAD general purpose parametric 3D CAD modeller (http://www.freecadweb.org). FreeCAD features tools are similar to Catia®, SolidWorks®, or Solid Edge®. It is a feature-based parametric modeller with a modular software architecture, which makes it easy to provide additional functionalities without modifying the core system. The CAD capabilities of FreeCAD are based on the OpenCasCade® kernel, a professional-level CAD kernel, featuring advanced 3D geometry manipulation on complex shape types, a wide range of geometric entities, boolean operations and fillets, and built-in support of STEP and IGES formats.

QW-Modeller is a free CAD modeller for QuickWave and can be used without any restrictions for preparing complete projects for electromagnetic simulation with QuickWave software.

QW-Modeller for QuickWave allows preparing a complete 3D, 3DP and V2D (BOR) axisymmetrical structures projects.

QuickWave 2022 x64 DEMO is included in the QW-Modeller installation. Its functionality is the same as in the full-power version, but only on predefined examples, which are also included in the QW-Modeller installation.
The Ribbon of QW-Modeller groups all necessary menus and commands that guide the user during project preparation, setting of the simulation parameters, and simulation starting process.
Geometry ribbon allows creating the project geometry and assigning material properties to each object.
Sketcher ribbon allows creating the planar geometry.
Parameters ribbon enables parametrisation of the model, which subsequently makes it usable in optimisation or grid-search procedures of QW-Optimiser Plus.
Model ribbon enables configuring the circuit parameters, adding ports and setting excitation, defining boundary conditions and FDTD mesh settings.
Antenna Array ribbon allows defining patch antenna array structure, excitation, boundary conditions and beam steering parameters.
BHM ribbon allows configuring the microwave heating simulation with the Basic Heating Module.
Simulation ribbon allows configuring postprocessings and start the simulation with QuickWave.
Axisymmetrical two-reflector Cassegrain antenna - V2D (BOR) project.
Patch antenna array.
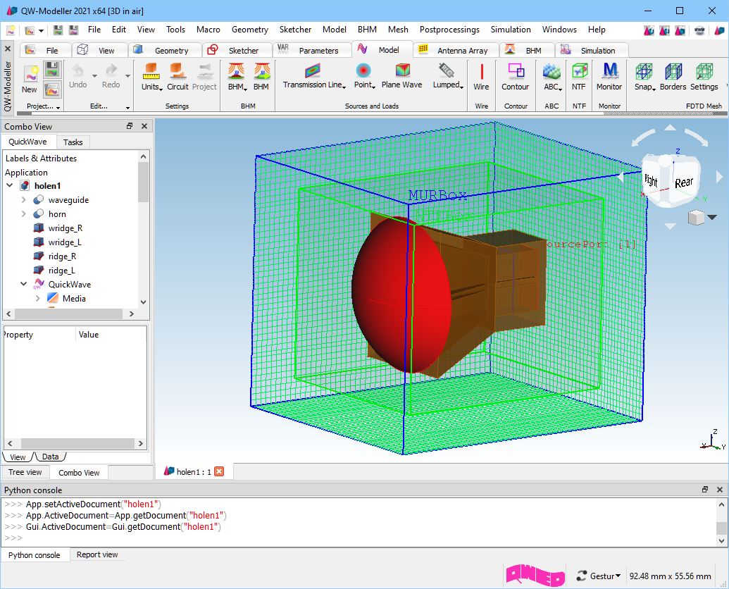
Axisymmetrical horn antenna - V2D (BOR) project.
A broadband antenna project.
Patch antenna.
X-band magic T coupler.
Coaxial directional coupler.
The commercially available Whirlpool-Max microwave oven.
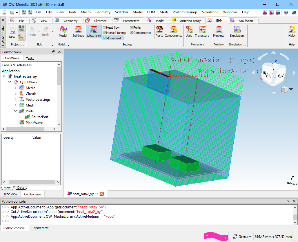
Microwave oven with two rotated loads.
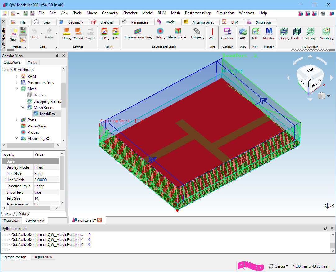
Microstrip filter.
Axisymmetrical Travelling Wave Tube - V2D (BOR) project.
 
Compatibility with previous versions of QuickWave

The current version of QW-Modeller will work with QuickWave version 2017 and later.
The current version of QW-Modeller can be used with QuickWave version 2014 and 2016 however using the following features is not allowed:
1. Subregions (required for QW-MultiGPU simulator) - not supported in QuickWave 2014 and 2015.
2. Nonlinear dispersive materials (not supported in QuickWave 2014 only).
3. Multipoint excitation for dynamic port templates and point ports (not supported in QuickWave 2014 only).
4. Components saving and Variable Heating Steps in Basic Heating Module.
5. Energy Stop Criterion.