Cylindrical dielectric resonator
The present example considers cylindrical dielectric resonator.
Cylindrical dielectric resonator.
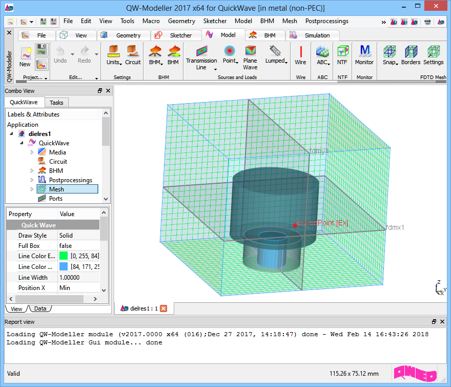
Cylindrical dielectric resonator project in QW-Modeller.
The cavity dimensions are 60 mm, 60 mm, and 50 mm in X, Y, and Z direction, respectively. The resonator’s diameter is 20 mm and its height is 15 mm. The resonator is made of a dielectric material with parameters given as follows: εr= 30, σ= 0.00007 S/m.
The resonator is excited with a point source with a pulse of spectrum from 1GHz to 3GHz.
For the purpose of retrieving eigenfrequencies of the structure, the FD-Probing postprocessing is activated in a frequency range from 1 GHz to 3 GHz, with a frequency step of 0.005 GHz.
Two perpendicular monitoring planes (planar Field Monitor Boxes) are defined in the project and Fields Monitor postprocessing is activated for previously computed resonant frequencies. The Fields Monitor postprocessing allows obtaining Fourier transforms of selected field components at several frequencies (in defined monitoring planes) from a single simulation.
FD-Probing and Fields Monitor postprocessings configuration dialogues.
Fourier transform of current flowing between the source and the resonator - indicates resonant frequencies at 1.965, 2.305 and 2.730 GHz.
Fourier transform of Hx field component in horizontal and vertical monitoring planes at 1.965 GHz.
Fourier transform of Hx field component in horizontal and vertical monitoring planes at 2.305 GHz.
Fourier transform of Hx field component in horizontal and vertical monitoring planes at 2.73 GHz.
Animated Fourier transform of Hx field component in horizontal monitoring plane at 1.965 GHz and 2.73 GHz.