Coaxial line device
The present example considers a coaxial line device.
Coaxial line device.
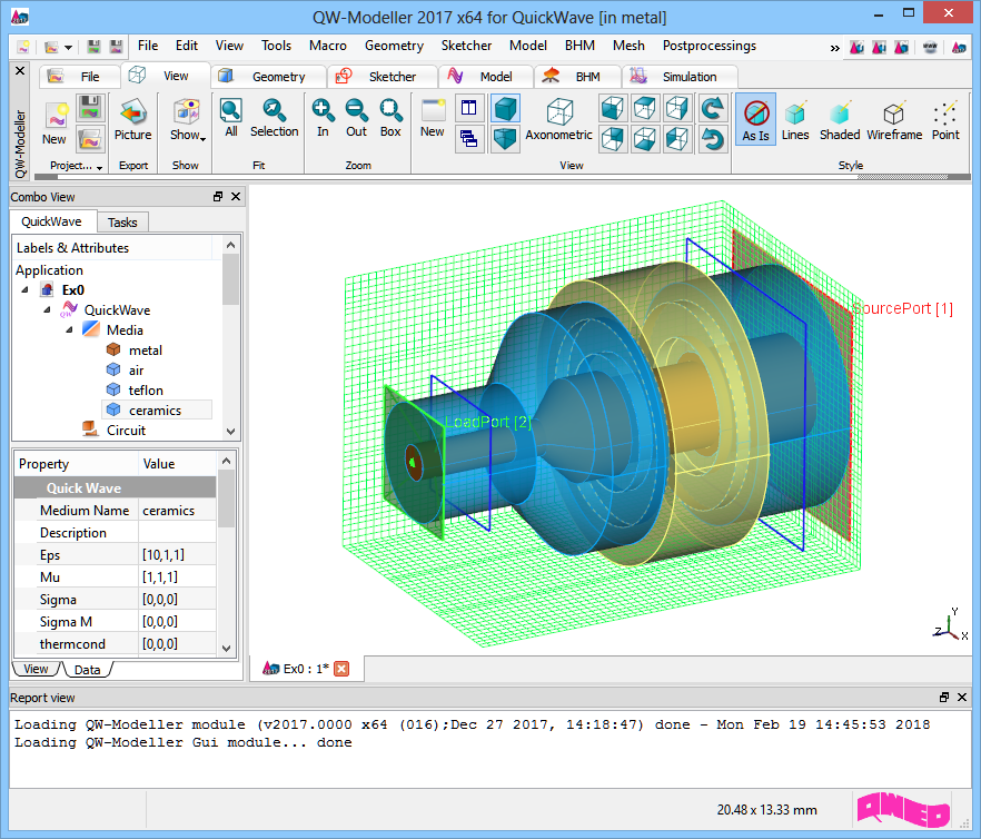
Coaxial line device project in QW-Modeller.
The structure is a coaxial line device with 50 characteristic impedance and different radii of inner and outer conductors at an input and output. The radii of inner and outer conductor of the input coaxial line are 1.5 mm and 3.5 mm, respectively. The radii of inner and outer conductor of the output coaxial line is 0.5 mm and 1.8 mm, respectively.
For the purpose of calculating reflection and transmission characteristics, the S-Parameters posprocessing is activated in a frequency range from 1 GHz to 20 GHz, with a frequency step of 0.1 GHz.
S-Parameters postprocessing configuration dialogue.
Reflection and transmission characteristic of the coaxial line device.
E field distribution at 5 GHz in 3D display.
Time dependent E field distribution at 5 GHz in vector display.