Microwave domestic oven with heating processing and two separate loads movement
The microwave domestic oven with heating processing and two separate loads movement example.
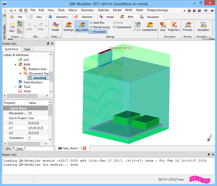
Microwave domestic oven with heating processing and two separate loads movement in QW-Modeller.
Microwave domestic oven with vertical feed, rectangular shelf, and rectangular food presenting the BHM regime with two separate loads movement. The oven’s inside dimensions are 205 mm, 238 mm, and 228 mm in X, Y, Z directions respectively. Its vertical feeding waveguide dimensions are 12 mm, 70 mm, and 48 mm in X, Y, Z directions respectively. The rectangular shelf dimensions are 178 mm, 214 mm, and 4 mm in X, Y, Z directions respectively. Both foods dimensions are 60 mm, 80 mm, and 24 mm in X, Y, Z directions respectively. Two foods move iteratively in the xy-plane, each between four positions defined as movement trajectory.
The input port is placed at the waveguide and it excites the fundamental TE10 mode at 2.46 GHz.
The total heating time is 60 seconds and the heating proces is divided into 12 steps with 5 seconds heating time for each step.
Heating Details dialogue with Basic Heating Module settings.
Movement Trajectory parameters.
| BHM Iteration |
Minimal temperature [oC] |
Maximal temperature [oC] |
| 1 |
-5.00 |
-3.52 |
| 2 |
-4.96 |
-2.81 |
| 3 |
-4.88 |
-2.54 |
| 4 |
-4.83 |
-2.13 |
| 5 |
-4.81 |
-1.78 |
| 6 |
-4.76 |
-1.53 |
| 7 |
-4.66 |
-1.45 |
| 8 |
-4.61 |
-1.35 |
| 9 |
-4.55 |
-1.22 |
| 10 |
-4.48 |
-1.03 |
| 11 |
-4.40 |
4.39 |
| 12 |
-4.35 |
10.63 |
Temperature evolution in consecutive BHM steps.
Initial temperature pattern across the load (in -5÷0°C scale) before BHM steps.
Temperature pattern across the load (in -5÷0°C scale) in consecutive 12 BHM steps.