Microwave domestic oven with heating processing and two separate loads rotation
The microwave domestic oven with heating processing and two separate loads rotation example.
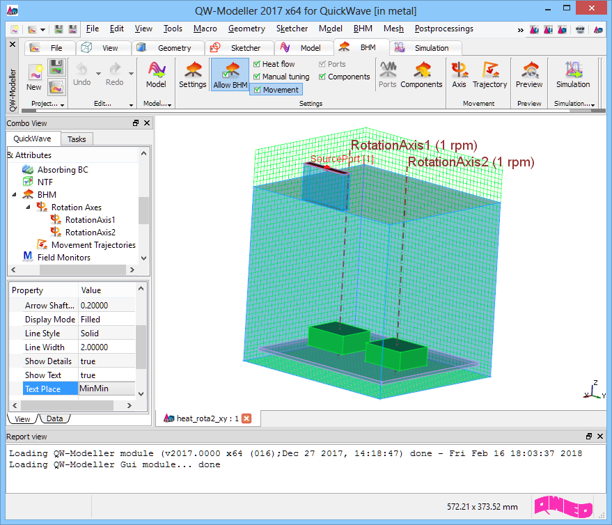
Microwave domestic oven with heating processing and two separate loads rotation in QW-Modeller.
Microwave domestic oven with vertical feed, rectangular shelf, and rectangular food presenting the BHM regime with two separate loads rotation. The oven’s inside dimensions are 205 mm, 238 mm, and 228 mm in X, Y, Z directions respectively. Its vertical feeding waveguide dimensions are 12 mm, 70 mm, and 48 mm in X, Y, Z directions respectively. The rectangular shelf dimensions are 178 mm, 214 mm, and 4 mm in X, Y, Z directions respectively. Both foods dimensions are 50 mm, 60 mm, and 24 mm in X, Y, Z directions respectively. The first rotation axis is located at X=-101.5 mm and Y=-50 mm and the second rotation axis is located at X=-101.5 mm and Y=50 mm coordinates.
The input port is placed at the waveguide and it excites the fundamental TE10 mode at 2.46 GHz.
The total heating time is 60 seconds and the heating proces is divided into 12 steps with 5 seconds heating time for each step.
Heating Details dialogue with Basic Heating Module settings.
Rotation Axes parameters.
| BHM Iteration |
Minimal temperature [oC] |
Maximal temperature [oC] |
| 1 |
-4.97 |
-3.88 |
| 2 |
-4.91 |
-2.96 |
| 3 |
-4.78 |
-2.50 |
| 4 |
-4.61 |
-2.31 |
| 5 |
-4.44 |
-2.12 |
| 6 |
-4.07 |
-2.01 |
| 7 |
-3.79 |
-1.93 |
| 8 |
-3.49 |
-1.77 |
| 9 |
-3.02 |
-1.69 |
| 10 |
-2.81 |
-1.60 |
| 11 |
-2.60 |
-1.57 |
| 12 |
-2.25 |
-1.48 |
Temperature evolution in consecutive BHM steps.
Initial temperature pattern across the load (in -5÷0°C scale) before BHM steps.
Temperature pattern across the load (in -5÷0°C scale) in consecutive 12 BHM steps.