Microwave domestic oven with heating processing and automatic frequency tuning
The microwave domestic oven with heating processing and automatic frequency tuning example.
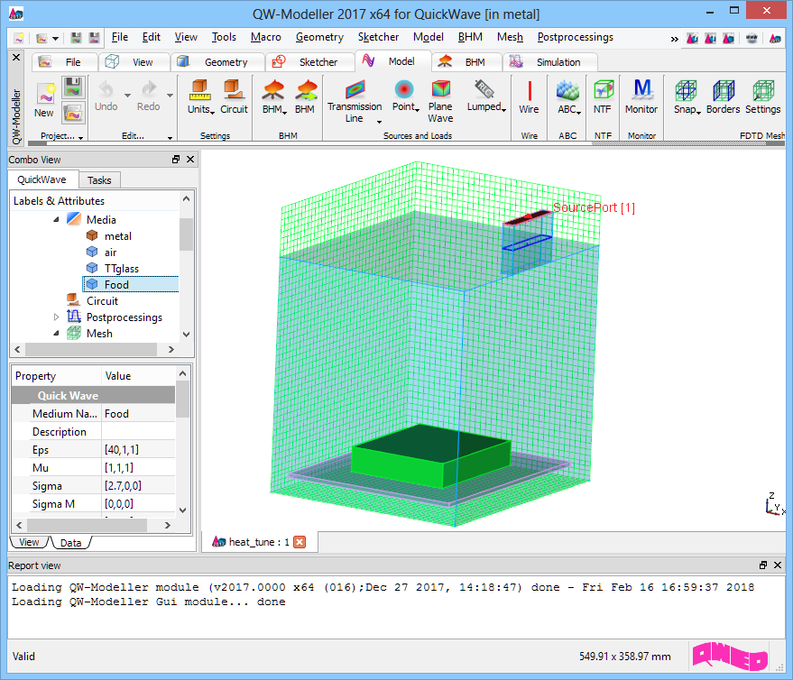
Microwave domestic oven with heating processing and frequency tuning project in QW-Modeller.
Microwave domestic oven with vertical feed, rectangular shelf, and rectangular food showing microwave heating and heat transfer effects (BHM and Heat Flow modes). The oven’s inside dimensions are 205 mm, 238 mm, 228 mm in X, Y, Z directions respectively. Its vertical feeding waveguide dimensions are 12 mm, 70 mm, 48 mm in X, Y, Z directions respectively. The rectangular shelf dimensions are 178 mm, 214 mm, 4 mm in X, Y, Z directions respectively. The food dimensions are 101 mm, 120 mm, 24 mm in X, Y, Z directions respectively.
The input port is placed at the waveguide and it excites the fundamental TE10 mode with frequency band from 2.4 GHz to 2.5 GHz.
The total heating time is 60 seconds and the heating proces is divided into 6 steps with 10 seconds heating time for each step. The frequency tuning is automatically switched on when source waveform is set to frequency band. In case of automatic frequency tuning the software is detecting and storing the frequency of the deepest resonance.
The S-Parameters postprocessing is set from 2.4 GHz to 2.5 GHz with the frequency step of 0.001 GHz.
S-Parameters postprocessing configuration dialogue.
Heating Details dialogue with Basic Heating Module settings.
| BHM Iteration |
Frequency [GHz] |
Minimal temperature [oC] |
Maximal temperature [oC] |
| 1 |
2.423 |
-19.99 |
-8.60 |
| 2 |
2.419 |
-19.74 |
-4.16 |
| 3 |
2.418 |
-19.65 |
-1.84 |
| 4 |
2.416 |
-19.65 |
6.86 |
| 5 |
2.415 |
-19.64 |
20.14 |
| 6 |
2.414 |
-19.63 |
27.72 |
| 7 |
2.413 |
-19.62 |
34.30 |
| 8 |
2.412 |
-19.61 |
38.39 |
| 9 |
2.411 |
-19.60 |
41.10 |
Temperature and source frequency evolution in consecutive BHM steps.
S-parameters results and found the deepest resonance frequency for first BHM step.
Final temperature pattern across the load.
Final temperature pattern on the load.