Waveguide bend
The present example considers a waveguide bend.
Waveguide bend.
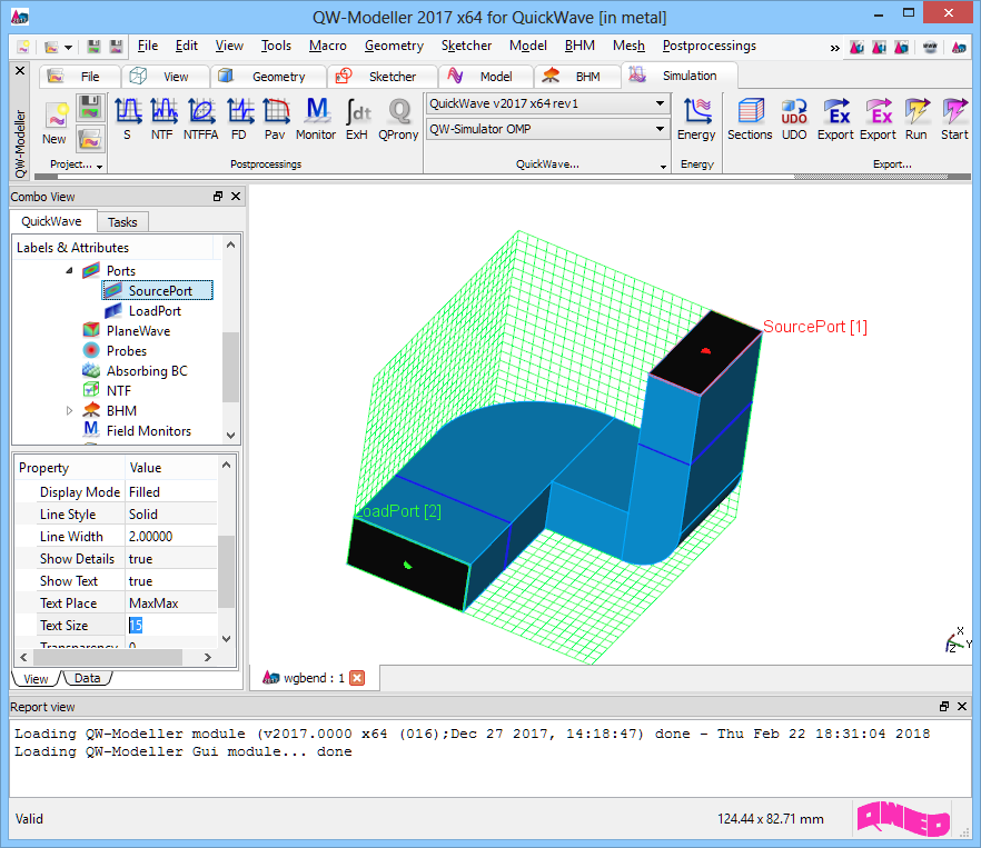
Waveguide bend project in QW-Modeller.
The structure is a 22.86 mm x 10.16 mm waveguide with two bends, first one in E-plane and the second one in H-plane.

For the purpose of calculating reflection and transmission characteristics, the S-Parameters posprocessing is activated in a frequency range from 7 GHz to 15 GHz, with a frequency step of 0.01 GHz.
S-Parameters postprocessing configuration dialogue.
Reflection and transmission characteristic of the waveguide bend.
Distribution of time-average of momentary Poynting vector at 11 GHz.