Metamaterial cylinder in parallel plate line
The present example considers a metamaterial cylinder in parallel plate line.
Metamaterial cylinder in parallel plate line.
Metamaterial cylinder in parallel plate line with boundary conditions' frames. Violet frame indicates PMC boundary condition.
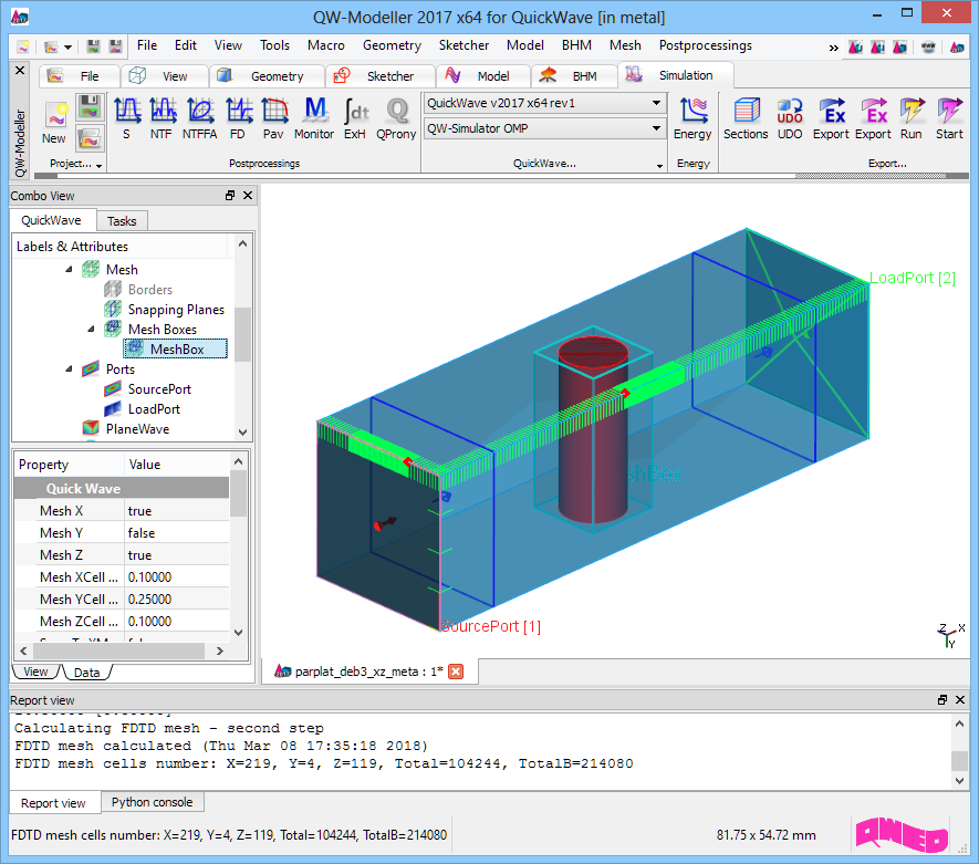
Dispersive cylinder in parallel plate line project in QW-Modeller.
Simulation scenario assumes that the metamaterial cylinder is placed in an air-filled parallel plane line. Dimensions of the parallel plate line are 70 mm, 20 mm, and 20 mm in X, Y, and Z directions respectively. Diameter of the cylinder is 8 mm and its height (in Y direction) is 20mm. The cylinder is made of metamaterial described with three-pole Debye model, with parameters as shown below:
Three-pole Debye model parameters describing relative permittivity.
Three-pole Debye model parameters describing relative permeability.
For the purpose of calculating reflection and transmission characteristics of the structure, the S-Parameters postprocessing is activated. The S-Parameters postprocessing is set from 5 GHz to 15 GHz with a frequency step of 0.01 GHz.
S-Parameters postprocessing configuration dialogue.
Reflection and transmission characteristics of the parallel plate with metamaterial cylinder.